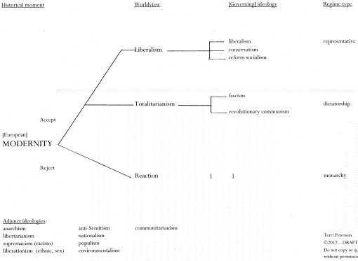
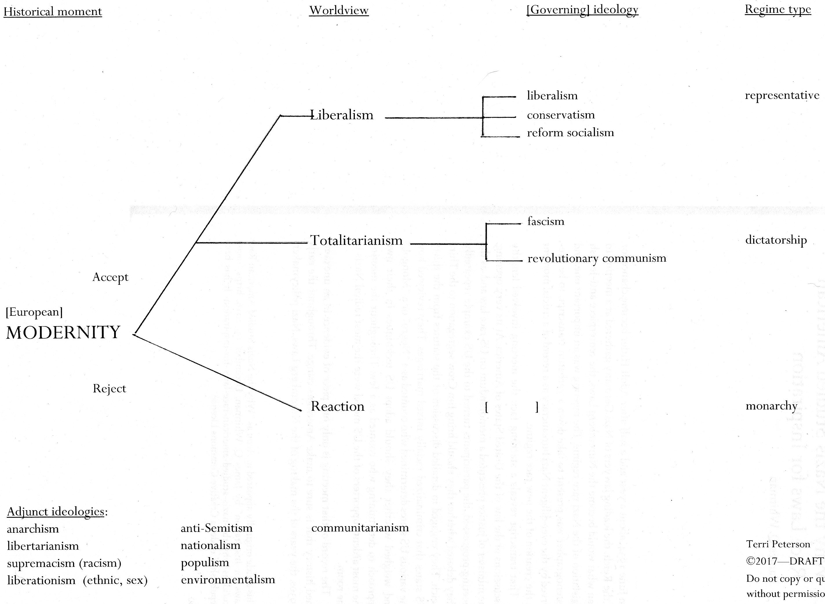
Take the long way home » Mod Ideols chart3


Actions

Leave a comment

This site uses Akismet to reduce spam. Learn how your comment data is processed.